
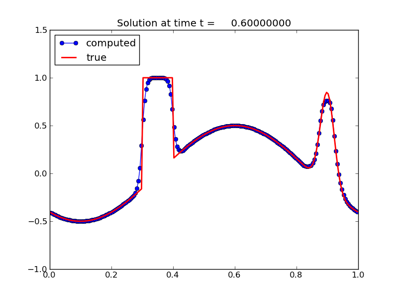
Image source: /Users/rjl/Dropbox/ggsss-pages/claw-apps/advection-1d-3/_plots_minmod_mx200/frame0006fig1.png
Other frames: 0 1 2 3 4 5 6 7 8 9 10 11 12 13 14 15 16 17 18 19 20 21 22 23 24 25 26 27 28 29 30 31 32 33 34 35 36 37 38 39 40 41 42 43 44 45 46 47 48 49 50 All Frames